S3Plugin for Proxmox VE
📐 System Architecture


The S3Plugin integrates seamlessly into Proxmox VE's storage subsystem, acting as a bridge between Proxmox's storage API and S3-compatible object storage endpoints.
🔐 AWS Signature V4 Authentication


The plugin implements the complete AWS Signature Version 4 signing process, ensuring compatibility with all S3-compatible providers.
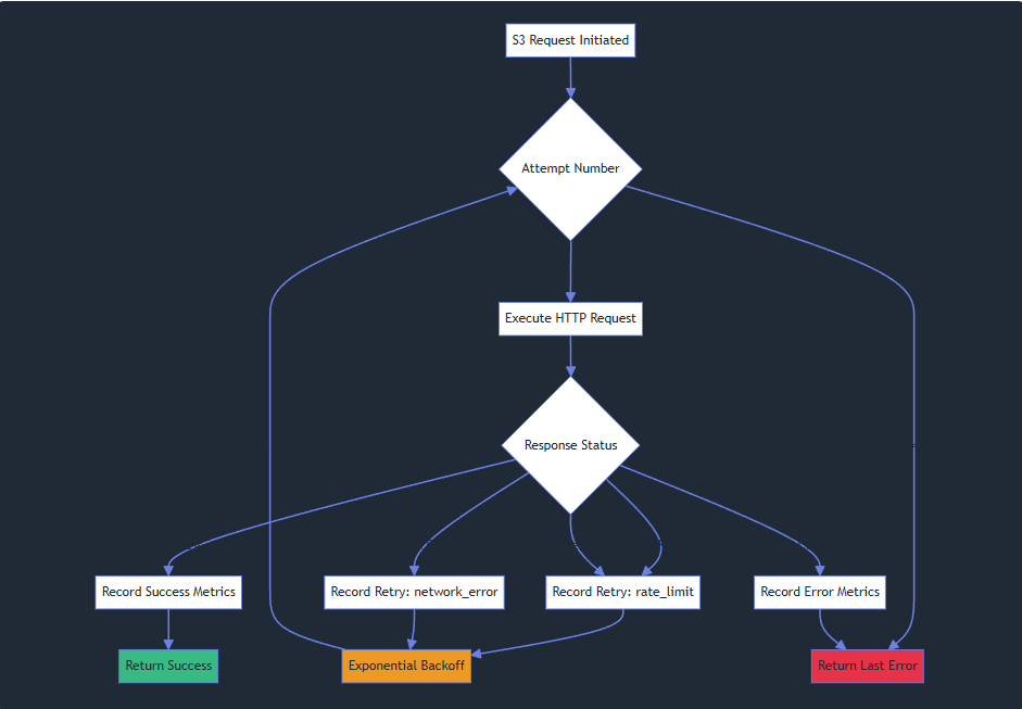
📊 Data Flow Diagrams


Upload Flow (Multipart Streaming)
Upload Flow (Multipart Streaming)


Upload Flow (Multipart Streaming)


🗂️ Content Type Mapping
📈 Metrics Architecture (v1.4)
The metrics system provides comprehensive observability without impacting performance.


Metrics Data Structure


Key metrics Features
🔧 Plugin Lifecycle


🚀 Performance Optimizations
🚀 and much MORE !!
COW Sync monitors your primary S3 bucket and detects which files have been modified, added or deleted since the last synchronization. It then generates the exact list of objects to copy to a mirror bucket.
Instead of re-syncing everything each time, only truly changed files are transferred. This drastically reduces synchronization time and bandwidth usage.
S3 Integrity automatically records every operation performed on your S3 bucket: every file uploaded, every deletion, every error. These records are linked together in a tamper-proof chain.
If someone modifies or deletes a file outside the normal process, the chain is broken and the anomaly is immediately detectable. You know exactly what was done, by whom, and when.
S3 Block Device exposes an S3 bucket as a disk drive accessible via the standard iSCSI protocol. Any operating system can connect to it and use it as a regular local disk. Unlike the S3 Plugin which manages individual files (backups, ISOs), Block Device creates a raw volume where you can write freely. You can format it as ext4, XFS or NTFS, partition it, and store whatever you want.
S3 Persistent Environment (s3-envctl) is a lightweight web console that provisions and manages persistent user environments on Proxmox VE with automatic S3 synchronization. Each user gets a dedicated VM cloned from a template, with persistent directories backed up to an S3 bucket every 5 minutes and on shutdown.